网上公开

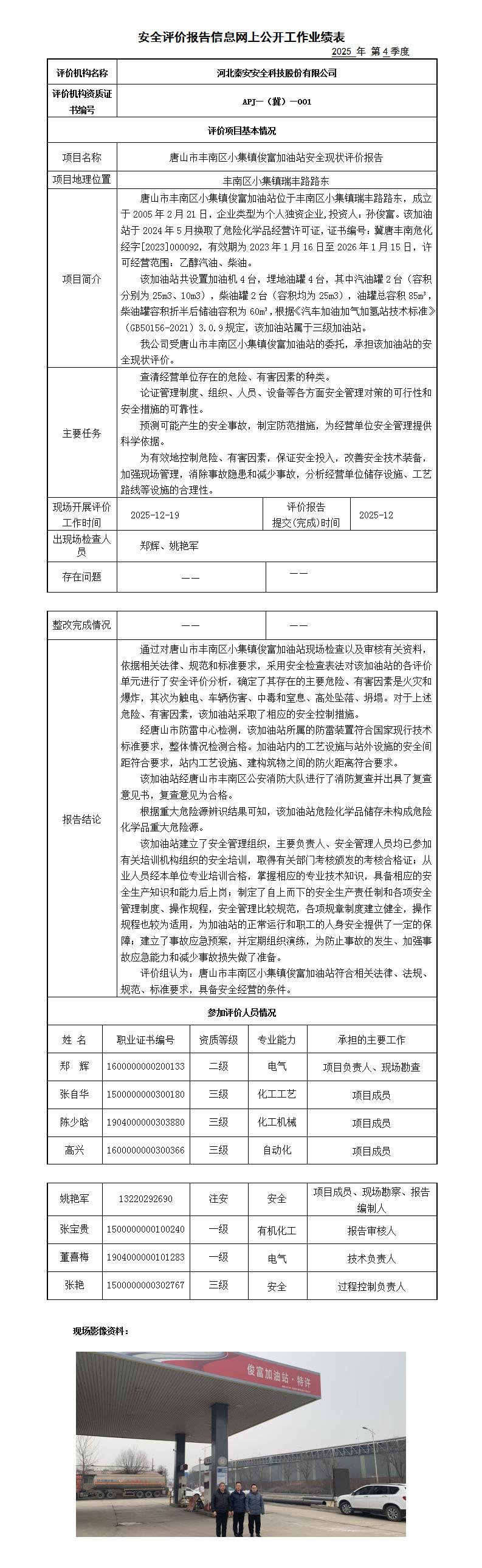
唐山市丰南区小集俊富加油站安全现状评价报告——信息网上公开工作业绩表
2026-01-08






/uploadfile/202601/20260117050744_45296.pdf

/uploadfile/202601/20260117050822_54261.pdf

/uploadfile/202601/20260117050847_70737.pdf

/uploadfile/202601/20260117050901_88516.pdf

河北秦安安全科技股份有限公司 版权所有
地址:秦皇岛市海港区西港北路85号港城创业基地2栋104室
电话:400-669-6987  E-Mail: zhongyu7917778@126.com 冀ICP备08007564号-1